
项目背景
随着市场竞争日趋激烈,各具特色的营销方案层出不穷。而创意广告作为营销成功不可或缺的一部分,不仅仅是商业世界的重要构成,同时还帮助公众形成了对于品牌、产品和生活方式的认识和观念,对全球社会产生了巨大的影响。
品牌营销策略与创意广告实训项目内容涵盖了4P理论、营销渠道、关系营销、品牌故事、广告设计与创意文化等理论课程,帮助学员深入挖掘品牌营销成功背后所采取的策略以及探索创意广告如何辅助营销策略从而实现收益化。在本次项目中,学员将在业内专业导师的指导下,深入了解营销市场发展现状和趋势,学习各大品牌为顺应市场发展规律而采取的营销策略与广告策划方案,掌握营销策划新思路,同时,也将通过大量创意广告成功的案例,分析其创意设计方法与技巧,总结创意策划的规律。
在项目结束后,学员不仅能够对市场营销行业有一个全面的认知,掌握创意广告设计的主要思路和依据,与行业内的专业人士建立良好的关系,拓宽人脉,同时也能够培养自身创意思维能力、品牌策略能力及营销趋势意识,最终产出小组跨界产品企划方案。
YOHO!介绍
YOHO!创立于2005年,是中国乃至全球颇具影响力的文化传播平台之一,已在国内率先搭建起以品牌内容、产品为基础,以媒体+零售+活动为载体的线上线下一体化营销平台,为中国数以亿计的年轻消费者提供相关讯息、商品销售及服务,并倡导积极健康、全球化的生活方式。YOHO!专注于中国品牌产业的发展,致力成为中国品牌生态圈的。“Being Young”作为集团的宣传口号,倡导大家保持年轻的心态,乐观的探索和享受生活。
项目亮点

课程设置

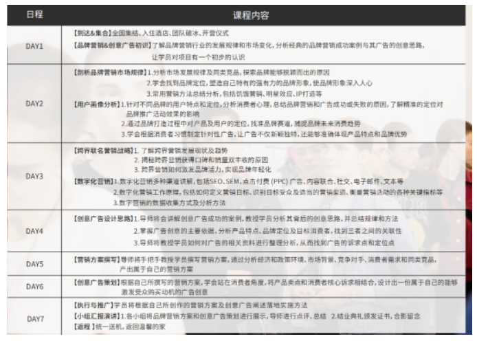
项目日程

项目收获
√品牌营销策略与创意广告实训项目结业证书
√行业导师推荐信
√高质量品牌营销方案与创意广告设计方案
√明星导师指导学习的机会
√学员可获得网申推荐信机会
√拓宽市场营销及广告相关行业人脉圈
具体信息
项目时间:2023.07.20-7.26
项目地点:北京
招生对象:初二及以上学生
适合专业:整合营销、市场营销、广告设计、时尚传媒、创意文化