
12月1日,新航道第九届“120托福节”开幕。活动期间,新航道在全国各城市将开展形式多样的线上或线下“北美留学盛典”活动。
届时,新航道邀请托福实力讲师以及惊喜嘉宾为考生带来实用的考点解读、备考建议、留学规划以及背景提升的相关内容分享。
作为第九届“120托福节”中的重要一环,新航道集团前程留学总部美研高端项目总监杜磊老师于昨晚与大家见面,为大家从“美研申请公式”、“热门专业梳理”、“硬核技能:选“校””和“美研规划趋势”这四个方面为大家解析如何准确把握美研申请。直播内容如下:
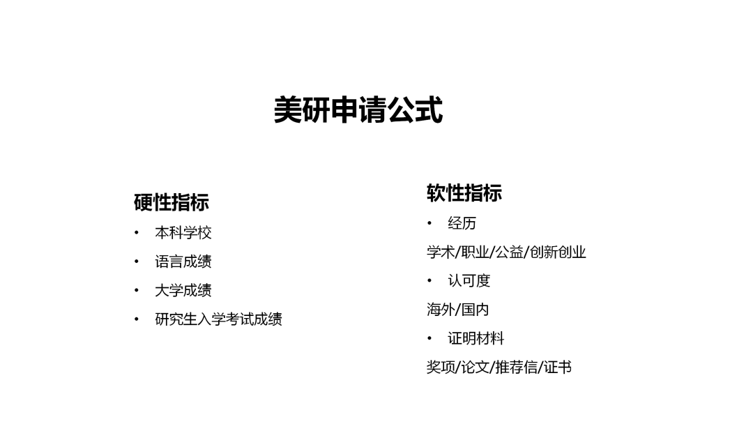
美研申请公式

在美国留学,成功申请的关键是掌握一定的"美研申请公式"。硬件和软件在申请过程中扮演着重要的角色。在非美国家,硬件(学校背景、考试成绩)占比较大,而在美国,软件(实习、科研、竞赛、学术课程)才是制胜法宝。
硬件部分主要包括学校声望、托福或雅思成绩、GPA和入学考试(GRE、GMAT等)。而软件背景则包括实习、科研、公益活动、竞赛和学术课程。对于学术课程的规划,早期的准备可以选择辅修、第二学位或校外课程,尤其对于转专业的同学而言更为重要。
在实施这个公式时,要根据自身情况和年级差异,有选择地进行实习、科研、公益活动和竞赛。每个活动都要有明确的目标和产出,如实习需要有实习证明,科研要关注论文级别和作者身份,竞赛要追求奖项。
热门专业梳理

在工科领域,软件工程和生物医学工程备受追捧,尤其是受到疫情影响。理科方向中,计算机科学一直是热门选择,而精算、大气科学、数据科学也备受青睐。商科类别中,商业分析(BA)近年来崭露头角,尽管有些学校将其归为商学院,但它要求强大的数理和计算机背景。人文社科中,新闻传播、法律、心理学等传统专业依然炙手可热。值得注意的是,经济学在美国多属于社会性科学,推荐考虑硕士阶段的应用经济学或量化经济学。专业选择除了关注排名,更要考虑未来就业领域和个人兴趣,量体裁衣,选择最适合自己的专业方向。
硬核技能:选“校”

研究生专业选择至关重要,我们为何谈论“硬核技能”?在美国,同一学年内,你可以在同一所学校的不同学院提交多个独立的申请。这意味着你可以在工程学院、文理学院、商学院等不同学院下选择适合自己的项目。
研究生申请相对繁琐,不同项目有不同信息要求,每个学院录取概率不同。同样的专业,不同学院难度可能不同。仔细研究专业录取难度,了解学位类型的影响,比如计算机专业中MENG和MS项目的竞争程度。
英联邦国家也有类似情况,不同专业、方向的录取比例可能差异较大。因此,选择合适的专业、了解录取难度,是成功留学的关键。
美研规划趋势

一. 越早越好
近年来,留学申请呈现明显趋势:越来越早。英国和澳洲的申请窗口提前开放,申请录取速度飞快。即便是在美国,一些知名学府也提前发布录取通知。例如,约翰霍普金斯商学院的截止时间由去年的10月26日提前至今年的10月18日。这提醒我们,在美国申请中,早筹备早投递是一种重要的策略。提前规划、准备材料,有助于获取更早的录取通知,提前锁定心仪学府。留学生涯,早动手,才能更早收获成功。
二. 标化回归
美国研究生申请的趋势正在发生变化,其中一个关键因素是标化考试的回归。过去几年,由于疫情,许多学校取消了对GRE或GMAT的考试要求,使得考生更加灵活。然而,随着时间的推移,情况发生了变化,一些学校重新规定了考试标准。
在考试方面,有学校规定要求考生在2022年6月10日之前完成考试,而之后的考试成绩将不再被接受。这表明学校逐渐恢复了对正常考试流程的要求,排除了疫情的干扰。不同学院和项目对标化考试的规定也逐渐趋向一致,考生需要提前了解所申请学校的具体要求。
尽管有学校对考试要求相对宽松,但建议大一大二的学生还是要趁早备考。这有助于在择校时不受任何限制,提高录取概率。同时,一些学校还在项目设置上进行了调整,以更好地迎合学生的需求。例如,约翰霍普金斯的金融硕士项目引入了STEM方向,并提供了更多的学习时间选择。
三.多国混申
留学申请的新趋势是多国混身。现在,约70%至80%的留学生采用多国混合申请的方式。这不仅包括英国、澳洲、新加坡、加拿大等英语系国家,还包括欧洲的一些英语授课学府。学生们更愿意多元化选择,不再将焦点仅局限在美国,而是探索更广泛的留学机会。
在这种趋势下,学生们能更灵活地选择世界各地的项目。例如,有学生在美国录取不确定的情况下,还通过混合申请获得了瑞士苏黎世联邦理工(ETH)的录取。这样的策略使得学生们能够更全面、更有保障地规划自己的留学生涯。
另一方面,国际学生普遍选择STEM专业。数据显示,55%的国际学生选择在科学、技术、工程和数学领域深造,这不仅有助于拓宽就业机会,而且在美国这类专业的OPT(Optional Practical Training)期限可达三年,相较于其他专业更具优势。这反映出STEM专业的吸引力逐年增强,数学和计算机专业更是去年增长近20%。
留学生需要在大一至大四的学业中巧妙平衡语言考试准备、学科成绩提高、科研经历积累、实习经验获取等多方面的准备工作。早规划、早申请是为了更好地适应这一趋势,不仅要关注美国的高校录取标准,还需熟悉其他国家的特殊要求,为全球范围内的申请做好充分准备。在这个过程中,提前获得的推荐信、项目经验、语言证书等将为留学生在竞争激烈的申请中脱颖而出提供有力支持。