
当每一年秋天桂花飘香的时候,就意味着这一年的秋招大戏行将结束。而2022的桂花香似乎比以往来的略晚了一些。全球气候变暖让无数等待大厂offer的应届生越发的手忙脚乱。而对更多待业的往届生来说,2022的秋招则是他们眼中的孤注一掷。
而事实上,无论是考研保研还是公务员事业编,想要突出重围其难度都不亚于秋招。据相关数据显示:21年公务员考试的报名人数首次突破200万大关,录取比例达到了惊人的68:1。而考研也没能好到那里去,根据国家教育部给出的数据来看,22届研考人数达到了惊人的457万,而预计招生人数仅有110万左右。这就意味着会有将近3/4的考生名落孙山。至于保研,那更是顶级学霸才有的待遇。
在这样千军万马过独木桥的竞争中,细节往往决定成败。英语成绩在研究生和公务员的竞争中,在近些年愈发成为了关键的X因素。若是有耐心将有关文件进行对比,便不难发现:托福与雅思成绩成为了考研/保研、考公中一项权重极大的加分项目。
01
托雅成绩成为考公刚需
先来说考公。2022年国家公务员考试公告中指出,总招录31242人,竞争比例大都达到了惊人的100:1。虽然23年的公告尚未出台,但可以预计的是,今年只会更加激烈。

源于网络
而在这其中,托福雅思成绩成为了很多热门岗位的刚需。毕竟在全球化的浪潮不断激荡的今天,英语在行政机关拥有了举足轻重和的地位,而托福雅思成绩则正是最能反映候选人真实的英语水平。

源于网络
托福雅思成绩被纳入国考的要求其实不是新鲜事。早在2018难,就已有高达433个国考岗位对雅思或托福成绩做出了相应的要求。雅思6.5、托福95成为了这些岗位最低标准。
换算一下,雅思5分的水平大概是英语6级425分吧,6.5就相当于6级500分。这么一想其实还行,毕竟能国考上岸的都是一群卷王之王,这样的要求也不算太过苛求。

源于网络
而在一些更加国际化,对于英语要求更高的岗位,如贸易、海事、招商、港澳台这类职位,对雅思托福的要求则普遍上了一个台阶。雅思7、托福105成为了竞争这些岗位的入场券。按照今年的标准,这些语言成绩都足以申请英美的老牌名校了。
而对于航空公司和各大银行的高级岗位来说,合格的托福雅思成绩也同样重要。
对于航空公司来说,雅思5分是最低的标准。但这个要求对于那些四年都没考过六级的大学生而言,已经足够折腾出一身冷汗了。

而对于银行的高级岗位来说,没有合格的雅思托福成绩是压根不行的。在2022年最新的招聘公告中可以看出,雅思5.5、托福85已经成为候选人最低的门槛。

其实不难理解,当招收人数和报名人数不成正比的时候,用重要的附加能力来提高招收标准,从而选出一批更加符合现代化工作要求的高质量人才的做法毫无疑问是合乎逻辑的。
而在保研/考研的战场上,合格的托福雅思成绩成为了一道必须跨越的门槛。
02
托雅成绩成为保研的必需品
保研,对大多数人来说是遥远而陌生的存在。毕竟保研只是流行在顶级学霸这个圈层中的活动。更何况对很多普通的大学生而言,考研从双非到211上岸就已经是他学习天赋的极限了。
而正是在普通人遥不可及的保研战场上,合格的托福雅思成绩一直都是考察的重点。毕竟双一流的人才必须具备外语能力,面向全世界才是象牙塔里搞学术的真正含义。
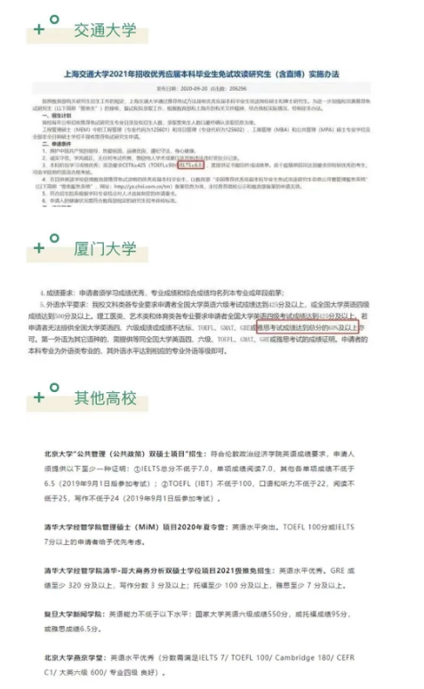
从各大高校给出的标准来看,雅思7分,托福105分是候选人基本的标准。虽然六级425也可以进入后选,但在神仙打架的战场上,6级成绩真的无足轻重。

而在大多数人为之奋战的考研战场上,合格的托福雅思成绩则是一项非常好的面试加分项。
在考研复试中,专业能力与综合素质都会被考官纳入考核的标准。换句话说,拥有出色的英语能力不仅能在英语自我介绍中给考官留下深刻的印象,而且是一项极为出色的个人综合素质的加分项目!
03
2023的必需品—托福雅思
其实仔细一想,在雅思托福成绩成为考公、保研考研必备项目的背后,反映的是以几何倍数日益剧增的竞争压力。从前属于顶尖人才的考研/保研、考公的赛道如今却成为了大多数普通人“虽万人吾往矣”的全力一搏。
在这样的大背景下,前些日子闹得沸沸扬扬的“建议降低英语教学比重”差评无数也不难理解了。在这样一个对于人才综合素质要求全面提高的时代,没有出色的英语能力想要拿到一线城市大厂的offer,无疑有点“痴人说梦”的感觉了。
2022的秋招算是落下帷幕了,但2023的考研保研大戏却即将开场。可以预见的是,分数线又一次突破天际将成为事实。除此以外,在23年的研究生战场上,拥有合格的雅思托福成绩的学生,将吃到很大的加分红利。
所以,不出国考雅思托福学英语就没用这种话,在即将到来的2023年可以省省了。






