
环球大使赛也在大家的陪伴中已走过两个月,
我们经历过初试锋芒的初赛,
也感受过激烈追逐的复赛,
终于,四川赛区最终的决赛即将来临,
但此刻我不打算说关于告别或悲伤的话语,
因为青春就是不停的追逐,
一个舞台落幕,但还有另一个舞台等你,
但无论如何,
这个舞台的最终角逐战我们不见不散,
好吗?
5月14日我等你!
-决赛时间-
2016年5月14日
8:30—8:55签到入座
9:00-9:20抽取比赛序号
9:30决赛活动启动
-决赛地址-
西南财经大学光华校区东区会议厅
成都市青羊区清江中路35号西南财经大学北大门(地铁4号线西南财大站下A出口西行100米)
-赛事规则-

温馨提示
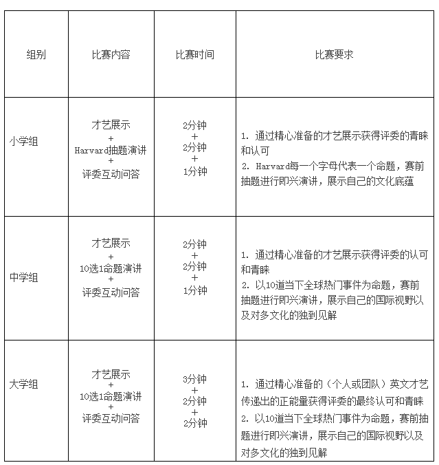
Harvard抽题演讲规则
选取构成Harvard这个单词的五个字母H A R V A R D,选手上台之后选择这几个字母中的任何一个字母,可能是R也可能是A,用抽到的字母作为首字母组合一个单词,然后进行一分钟的即兴小演讲。一分钟的演讲结束之后,选手有一分钟的时间回答评委的提问。比如选手选取的字母是H,那么联想到的单词可能是Hello,那么就可以用Hello这个单词进行一分钟的个人演讲,可以谈一下问候的礼节,或是礼貌带给人类的好处,或是呼吁在场的观众要做有礼貌的人。
10选1命题演讲规则
以当下全球热门事件命题组成,选手上台之后从10道命题中选取任何一个命题,用这个命题结合自己的见解,然后进行2分钟的演讲,2分钟的演讲结束之后,选手有1分钟的时间回答评委的提问。
-温馨提示-
请仔细阅读以下参赛注意事项,如有任何疑问或比赛当日找不到地点请联系之前与你们进行跟进的组委会工作人员电话,欢迎您的参加!
:欢迎各位家长陪同选手一起参加决赛开幕式以及颁奖典礼,但选手比赛时应保持安静,不得喧哗,不影响选手发挥。
第二:请参赛选手严格按照组委会的规定时间准时到达决赛场地进行签到及比赛,不得迟到。由于周末校内停车拥挤,建议地铁或快车出行,绿色出行从此刻做起!
第三:由于选手众多,为了整个决赛流程环节的顺利进行,大赛组委会将严格按照赛事规则上的时间进行把控,时间一到会有工作人员立刻叫停,请各位选手务必注意控制时间!小学组才艺展示、Harvard抽题演讲、评委互动问答时间分别为2分钟、2分钟、1分钟;中学组才艺展示、10选1命题演讲、评委互动问答时间分别为2分钟、2分钟、1分钟;大学组才艺展示、10选1命题演讲、评委互动问答时间分别为3分钟、2分钟、2分钟。
第四:参赛选手及陪同亲属午餐请自行解决,校内有绿杨等餐厅可供选择,建议不食辛辣等刺激类食物以免身体不适影响比赛发挥。
第五:选手表演结束后请不要离开会场,待决赛结束半小时后完成获胜选手统计工作,随后将进行四川赛区颁奖典礼。颁奖仪式后将集体合影,请选手穿着本次赛事限量版纪念T恤参加。
第六:请参赛选手于组委会工作人员通知的时间内把比赛当日所需的音乐及视频等资料发送到指定邮箱,3380886573@qq.com;文件按照“选手姓名+手机号”的格式命名。
便会散发出最耀眼的光芒
遇到最懂他的评委
当最的选手
懂,让彼此更近
决赛的舞台,也有一群懂你的评委
你也必定是那颗最闪耀的星星
下面由小编来详细地介绍下他们吧!

刘鹰
留美学者、美国普度大学美国研究专业硕士、英语学习模式与学习策略研究专家。曾担任《学生双语报》主编(2003-2014)。现任深圳习习网络科技公司首席英语专家、成都汇合明聚网络科技有限公司联合创始人。
刘鹰老师曾先后担任国家“十五”课题——基于母语环境的英语自主性阅读与表达能力培养途径的研究与实验子课题、国家“十一五”教育部重点课题——开发利用课程资源,促进英语教学效度研究与实验子课题、中央电教馆戴尔网络研修项目英语组专家、全国基础教育与研究中心信息技术与中小学英语教学课题专家组成员。曾担任华中师范大学北京研究院客座教授,并在该研究院给研究生开设跨文化沟通课程,曾应邀担任外研社《新概念英语》全国大赛、习思全国英语大赛、希望英语北京赛区比赛等各级各类英语比赛的专家评委。
刘昕瑜

新航道国际教育集团成都分校托福教学主管。2011年毕业于美国东南密苏里大学,获得大众传媒专业学士学位,并于2013年再次赴美深造,在哥伦比亚大学TESOL专业学习并取得国际英语教师资格证。丰富的北美留学经验为学生还原最真实的北美留学生活。
岳江涛

成都新航道口语主讲,澳大利亚皇家墨尔本理工大学艺术管理硕士, 曾任某知名留学英语培训公司留学咨询顾问及语言培训师;曾多次担任大型英文演讲比赛评委。
James

菲尔莱狄更斯大学毕业,并于2013年作为交换生在四川大学深造,目前就读于西南财经大学。2013年起在成都新航道担任英语口语外教,擅长激励学生大胆、自信地用英语表达自我。
苏海英

北京某知名外国语大学毕业,英语专业八级,曾任2008年北京奥组委(BOCOG)国际联络部多语言服务处专业笔译,奥运会期间参与现场新闻翻译。从事教育行业近10年,成功地指导和协助数千名学生进入海外各国的,目前担任成都航美教育咨询有限公司的文案总监,擅长挖掘学生的个人特点和优势。
刘姝彤

美国印第安纳州汉诺威学院经济学学士,美国加州大学圣地亚哥分校全球战略与政策学院国际事务硕士。曾在华盛顿曼彻斯特咨询公司从事美国与南部撒哈拉国家贸易政策咨询工作。
或许
我们无法预料这场赛事的结局
但一撇一捺的人生
看到的都是已发生
看不到的才是永恒
无梦想,不青春
5月14日
我在决赛的舞台等你
【推荐阅读】






