

你想知道中国烤鸭的那些事
都在这里......
2020《雅思考试备考白皮书》内容丰富,包含新航道发布的中国雅思考生特征数据分析、2020年雅思考试备考干货及雅思考试考务政策。
从趣味性、实用性等角度为中国烤鸭提供一份不可多得的屠鸭备考宝典。你想知道的,都在这里——你的屠鸭“真兵法”,值得拥有!
白皮书精彩内容抢先看
1、数据篇
随着雅思的国际认可度越来越高
全球雅思考生的数量也在逐年增长
在2018年
全球雅思考生数量达到350万
在2019年考生数量也在持续增长
增幅达到两位数
在这些雅思考生中
中国考生都有什么样的共同特点呢?

2、干货篇
2019年雅思考试考情分解
及2020年雅思考试趋势解读




雅思考试听说读写考情分析及考试趋势解读——题型分布、考试占比、出题趋势,全面、权威、详细,摸清雅思官方出题喜好,全副武装,决战雅思更有底气!
口语Part 2 Sample Answer
结合热点学口语
练习Part 2 不枯燥


苦练口语Part 2,分数还是惨不忍睹?看节目,练口语,想要描述——《寄生虫》、有趣的动物、家楼下的花园。3分钟节目,就搞定!结合热点学口语, 练习Part 2 不枯燥。
雅思写作范文及详细解读


一到写作就词穷,文章结构是硬伤!《9分达人》作者原创真题范文解析,帮助烤鸭走出写作误区,带你玩转雅思写作战场。
3、考务篇
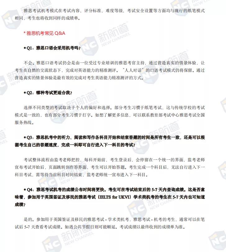
据雅思官方消息,今年5月在全国大规模将会设置机考考点,雅思考试机考与笔纸考试的异同有哪些?汇总烤鸭必知,掌握雅思官方动态。








