

身处澳洲学习、工作、生活着的同学、同胞们看着上面的对话和内容是不是很熟悉呢?
是不是也在发愁身处异国他乡没有适合的语言学习方法和真正有效果的学习机构呢?
是不是也在担心各种打着雅思培训的旗号其实干着坑蒙拐骗勾当的无良中介呢?
以后大家再也不用发愁啦,重磅消息!国内教育机构的巨无霸新航道教育集团正式登陆澳洲啦!
澳洲新航道学校将于3月19日在墨尔本正式开业!

从此您再也不用在深夜里孤军奋战;再也不必徘徊在各个中介机构之间犹豫不决;新航道教育集团雄厚的实力和专业的水准,搭配我们全程直营的服务模式,专门针对不同需求设置的课程,一定会助您抵达梦想的彼岸!
新航道国际教育集团由中国英语教育与教学管理“中国雅思之父”胡敏教授创办于2004年。在13年的时间里,新航道已经遍布全中国40多个城市,开设了超过300个学习中心,成为了国内教育行业的领导品牌,并不断引领中国英语培训业的全面升级。
在2017年1月刚刚落下帷幕的由雅思考试主办方 - 英国文化教育协会组织的“2017雅思考试合作伙伴年会暨颁奖典礼”上,新航道教育集团以的实力包揽了“2016年度集团贡献奖”、“白金级合作伙伴”等全部11项大奖!再一次彰显了在雅思及语言培训领域的领先地位!

而新航道澳洲学校在业务范围上也将紧密围绕语言课程培训(雅思、PTE等),同时兼有开展留学,游学,移民,留学生公寓租赁,房屋销售等相关服务。凭借扎根教育培训市场十余载积累起来的深厚教研实力、强大的师资团队、优质的服务水平,致力于全方位为您提供一站式服务!
教研实力
新航道教育集团之所以能成立十余年来稳扎稳打,保持行业领军地位,核心原因之一就是我们的高质量的教研水平和研创能力,澳洲新航道学校继续传承这一核心优势,切实践行“精品小班+全程助教+个性化服务”三大标准,凭借深厚的学识功底和强劲的教研能力,实力保证教学和授课质量!首先是我们的自主开发和编写教材,所有报名的学员均能免费使用我们的教材!来看看我们的主要教材:
1. 《胡敏雅思第七代》:
胡敏雅思系列从2000年始由胡敏教授主持自主开发,为国内套真正意义上的雅思教材,现已出版至第七代。

2.《9分达人》:
9分达人系列图书在新航道系列图书里一直是押题宝典的存在地位!每年考题命中率可以说是屡次“爆表”!

3. 《留学英语能力预备教程》:
此教程是新航道携手全球出版巨擘麦克米伦教育,强强联合在全国率先推出的专门针对低龄留学生的系统教材。其特点在于它是在课程体系上打倒“三座大山”,并且教授孩子如何在国外校园学习的教材。

4. 《雅思核心词汇21天系列》、《剑桥雅思真题全解》、《雅思真词汇》:
“核心词汇21天系列”分为听、说、读、写四册,通过分门别类、各个击破,促进英语能力全面提升;“剑桥雅思真题全解系列”是剑桥雅思真题的黄金搭档,揭秘雅思考试的内在规律,精确破解每一个考点;“真词汇”从剑3—剑11收录的雅思官方真题中精挑细选核心词汇,通过频次分类、突出重点,让词汇记忆更加“真实、”。

为什么说我们不仅仅是原创教材而且是经典教材?再来抖露点干货!就拿刚过去的3月4日、2月25日两期雅思官方考试来说,我们的图书教材直接命中题目不要太多啊:

强大师资团队
新航道在国内有数千团队资的力量储备,我们也特地从庞大的团队队伍中优中取优,挑选了精英老师奔赴澳洲学校。除此之外,我们还有经过层层选拔从澳洲本地招聘的老师及外教,她们都有着专业的知识,的教学经验,有一双发现美的眼睛,有一颗热情善良的心,整个教师团队中西搭配,既擅长考试答题技巧培训,又注重全面提升大家的语言运用能力,为大家实现自己的梦想保驾护航!
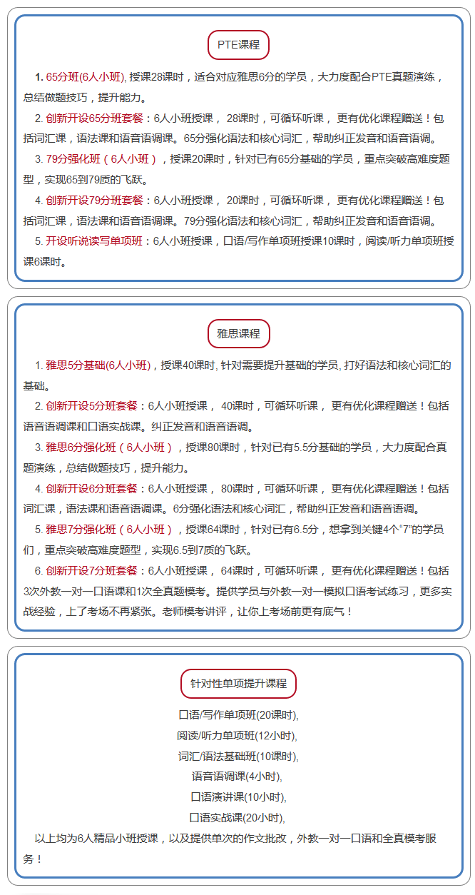
丰富课程设置
看了以上这些种种以后,是不是脑中只有一个念头,我要去上课!我要加入新航道的大家庭!下面来具体看看我们强大的课程套餐吧!
我们的主要课程设置包括:与大家留学和移民息息相关的雅思,PTE课程。还有专门专项的单科提升。









