新航道 - 用心用情用力做教育!
搜课程
搜老师
暂无结果,换个关键词试试~
咨询热线:400-011-8885
投诉电话:400-097-9266
AI客服 精准解答您的学习规划问题
首页
雅思
托福
A-Level
留学预备
SAT
OSSD
AP
GRE/GMAT
出国留学
考研
课程中心
师资团队
关于我们
新航道
资讯
托福
托福综合
正文
1月22日托福考情回顾 | 阅读原题重现
2022-01-25 浏览:208 来源:新航道官网
免费咨询热线:400-011-8885
1月22日|托福考情回顾
TOEFL
中题详情
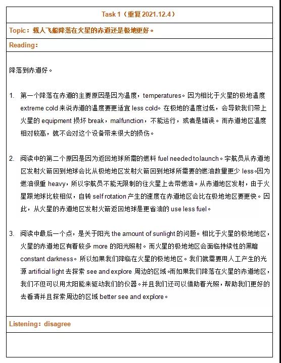
《新托福阅读真经5》Test 10 Passage 2
Reading
Listening
Speaking
Writing
上一篇:
托福考试必背短语词汇 | see
下一篇:
怎样积累托福写作素材
相关文章
托福问答
|
托福报名费多少钱?家庭版与考点版
托福问答
|
托福为什么那么贵?
托福综合
|
托福100相当于雅思多少
托福问答
|
托福网考怎么考?
托福综合
|
托福词汇和雅思词汇差别大吗
托福综合
|
托福90分相当于雅思多少分
托福问答
|
英语六级和托福哪个更难考?
托福问答
|
托福试卷结构是什么?
托福综合
|
托福和雅思是什么?哪个更好考
托福问答
|
托福102分相当于雅思多少分
版权及免责声明
1.本网站所有原创内容(文字、图片、视频等)版权归新航道国际教育集团所有。未经书面授权,禁止任何形式的复制、转载或商用,违者将依法追究法律责任。本网站部分内容来源于第三方,转载仅为信息分享,不代表新航道观点,转载时请注明原始出处,并自行承担版权责任。
2.本网站内容仅供参考,不构成任何决策依据,用户应独立判断并承担使用风险,新航道不对内容的准确性、完整性负责,亦不承担因使用本网站内容而引发的任何直接或间接损失。
3.如涉及版权问题或内容争议,请及时与我们联系,电话:400-011-8885。
热门文章推荐
#
留学综合
|
注意!牛津、曼大等QS百强英国学校雅思要求更新,你的分数还够吗?
#
大学资讯
|
2026胡润报告:高净值家庭留学选择,正在“重新洗牌”
#
大学资讯
|
2026马来西亚低留学成本,不卷成绩也能上!
#
留学综合
|
加州UC系列大学26Fall申请人数创新高, 这些专业年薪百万!
#
留学综合
|
2026 U.S.News全美研究生院排名公布!
#
留学综合
|
留英申请新纪元:14%、16%、10%——2026留英申请的新密码
#
留学综合
|
2026留英指南:选校、签证、住宿一篇搞定!
#
留学综合
|
欧陆留学有多香?2026年,它是中产家庭的务实优选
#
雅思综合
|
最受雇主青睐的港校雅思要求盘点
课程推荐
托福80分预备精讲班(L3+A+B)04000079副本
面谈
托福1对1单科提分班(5分)
面谈
托福1对1提分班(25分)
面谈
托福1对1提分班(20分)
面谈
托福1对1提分班(15分)
面谈
内容找不到了
回到首页
资料下载
手机号:
验证码:
获取验证码
立即下载