
重要提醒:研招网网报系统界面已经更新,考生信息填写时间确定,9月16日考生信息填写入口开通!此功能将持续开通到10月25日22:00统考正式报名结束。

大家不需急着在第 一天填报信息,记得避开访问高峰。
研招统考网报共分为“填写考生信息”和“填写报考信息”两大步骤。
9月16日(也就是明天)开通的是“填写考生信息”功能,填写完毕提交信息后,在预报名或正式报名时仅填写报考信息即可。
所以大家目前填写个人信息即可!
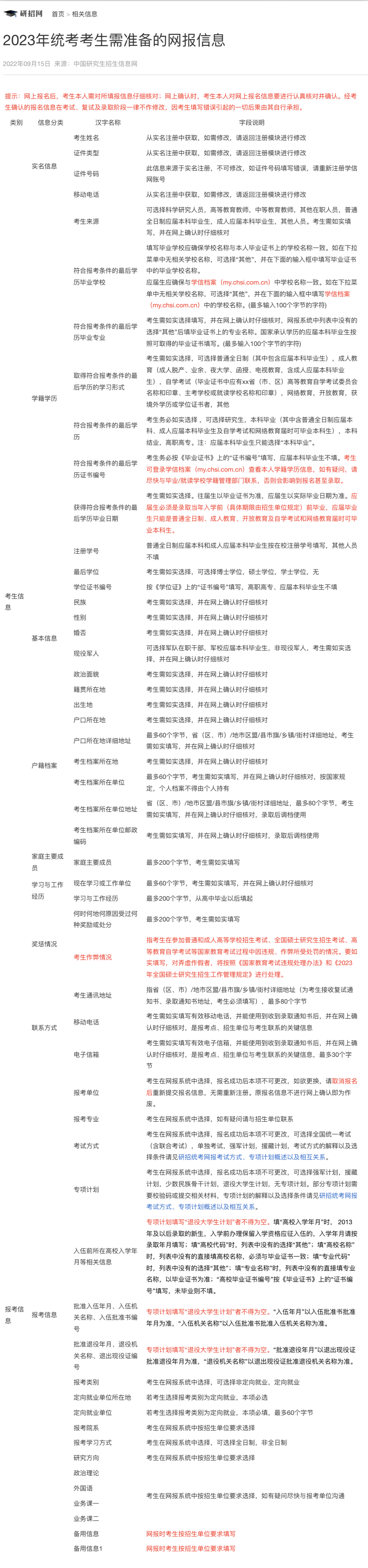
填写个人信息,大家可以参考下图,是研招网最 新发布的:

原文链接:https://yz.chsi.com.cn/kyzx/other/202209/20220915/2216548266.html
网报信息
填写指南
1
实名信息从注册信息中获取
实名信息中的“考生姓名”“证件类型”“证件号码”“移动电话”都是直接从学信网注册信息中生成的,大部分人在这一块都没啥问题,需要注意的是:如果出现有改名的情况,现场确认时出具派出所开具的更名证据或者户口本有显示曾用名也可以。
2
考生来源怎么选?
按照下拉菜单,如实选择填写即可。❶ 普通应届生选择“普通全日制应届本科毕业生”❷ 二战或者辞职考研的,选择“其他人员”❸ 自学考试和网络教育的考生,如果是明年毕业(9月1号之前拿毕业证),也选“其他人员”❹ 如果报考非全日制,并且明确要求是在职人员,但给出的其他选项都不符合,就选“其他在职人员”,如果没有要求,也可以填写“其他人员”。
3
符合报考条件的最后学历选什么?
可选择研究生,本科毕业(其中含普通全日制应届本科、成人应届本科毕业生及自学考试和网络教育届时可毕业本科生),本科结业,高职高专。注意:①网报规定特别注明:应届本科毕业生只能选择“本科毕业”。②往届考生注意拿到本科毕业证就是“本科毕业”,拿到的是本科结业证就是“本科结业”。③拿到毕业证没拿到学位证,同样是“本科毕业”的,千万不要误填“本科结业”,毕业是就学历而言的,学历和学位是两回事。
4
获得符合报考条件的最后学历毕业日期
往届生按照毕业证上日期填写(不要填错,否则可能影响学信网学历认证),应届生以实际毕业日期为准,可以填写2022年6月或者7月,只要时间在明年9月入学前都没有问题。
5
政治面貌如何填写?
如实填写即可。值得一提的是,团员是有年龄限制的,年龄限制为14~28岁,如果团员年满28周岁,如果没有担任团内职务,即不再保留团籍,填写“群众”即可。
6
籍贯、出生地、户口所在地及详细地址
◈籍贯一般格式为“×省+×市”或“×省+×市+×县”籍贯是指曾祖父及以上父系祖先的长久居住地或出生地,原则上一般从父,特殊情况也可从母系。公民的籍贯应为本人出生时祖父的居住地(户口所在地);祖父去世的,填写祖父去世时的户口所在地;祖父未落常住户口的,填写祖父应落常住户口的的地方。◈出生地如实填写即可。◈户口所在地填写现在户口的地址。如果户口在学校,就填写学校的地址。 ◈户口所在地详细地址,一定照着身份证或者户口本写,即“省(区、市)/地市区盟/县市旗/乡镇/街村详细地址”,注意和现居住地的区分。
7
档案问题
档案所在地和你选择报考点没有关系。这个档案地址填写只和将来你被目标院校录取后的学校调档有关。注意,“档案所在地”和“档案所在单位”是两个概念,具体填写分几种情况:①应届生:一般“档案所在地”和“档案所在单位”都填写本科学校即可。②往届生、无工作:档案一般会暂存学校、家乡或者居住地人才市场,在哪儿就填写哪儿,“档案所在地”和“档案所在单位”一致。③往届生、工作单位没有接收档案:档案在哪里就填写哪里,“档案所在地”和“档案所在单位”可一致。④往届生、工作单位接收档案、且工作单位为各国家机关、事业单位和大中型国企:“档案所在地”和“档案所在单位”都为工作单位。⑤往届生、工作单位接收档案、但工作单位为民企、私企等:因工作单位没有档案托管权利(只有各国家机关、事业单位和大中型国企才有资格托管员工档案的),公司人事部门一般会以公司名义,将员工档案委托当地人才市场统一保管。这种情况要和工作单位进一步确定“档案所在地”。考生档案所在单位地址要具体到:省(区、市)/地市区盟/县市旗/乡镇/街村详细地址,最 多80个字节。如果现在档案和明年档案所在地可能不一致,先填写现在的即可,明年录取之后,录取学校会再给大家确定一遍档案地址的。注意,按国家规定,个人档案不得由个人持有,如果有同学档案自己拿的特殊情况,初试结束尽快去找个人才市场托管。
8
现在学习或工作单位
二战或者辞职备考的,填写“无”即可
9
何时何地何原因受过何种奖励或处分
奖励如果比较多的话,就主要写一些大的、含金量高的。实在没有就写“无”,这个没啥关系。处分如果在档案中有记录,是要如实填写的;如果没有被记录在档案里,可以不用写。
10
考生作弊情况
这里主要指一些国家性大考如高考、研究生考试、高等教育自学考试等国家教育考试过程中因违规、作弊所受处罚的情况。如实谨慎填写。
11
考生通讯地址
为考生接收复试通知书、录取通知书地址,考生必须填写指省(区、市)/地市区盟/县市旗/乡镇/街村详细地址。
12
固定电话、移动电话、电子信箱
◈固定电话一般指座机,任何时候都能接通的那种。没有固定电话,就填写自己常用的移动电话即可,但号码一定要使用到收到录取通知书后。是报考点、招生单位与考生联系的关键信息。
◈移动电话和电子信箱同上。
13
报考信息
报考单位、考试方式、专项计划注意报名成功后本项不可更改,如欲更换,应在规定报名时间内请重新提交报名信息,无需重新注册。原报名信息不进行现场确认或网上确认即为作废。
备用信息:网报时考生按招生单位要求填写,如无特别要求,填写“无”。
14
考试方式
这一块注意下“全国统考”和“单独考试”的区分。如果你是二战,虽然这一年你是一个人复习的,但并不是“单独考试”,往年还是有很多同学分不清这个。单独考试的定义是:单独考试由具有单独考试资格的招生单位进行,考生须符合特定报名条件,考试科目由招生单位单独命题或选用全国统一命制试题。◈注意关键词“符合特定报名条件”,一般要求很高的,比如用人单位推荐为本单位定向培养或委托培养的在职人员,毕业后回原单位工作。如果你不知道自己是不是单独考试考生,那你肯定就不是了。
15
报考点选择
填写完考生信息和报考信息后,就要选择报考点了!但选择报考点并不是让你自由选择,而是根据23研招规定、各省网报公告、目标院校的规定,正确选择。首先,23研招规定关于报考点的选择是这样表述的:

其次,要关注各省网报公告上关于报考点的说明,省网报公告总体上都是符合教育部上述原则的,但会规定得更详细,也会说明一些特殊情况。目前各省网报公告暂未发布,好轻松会随时关注,为大家第 一时间分享。注意你关注自己初试考试所在省份就可以了。最后,由于报考点往往有一些特殊规定,比如有些专业只能选择在目标院校进行初试,有些艺术类或者初试超过三个小时的专业,只能在本省特定几个考点考试,这种情况大家就要关注目标院校发布的报名公告了。
最后,给大家分享一个最 新消息,23考研大纲大概率会在9月16日,也就是明天公布!
所以说大纲&报名真的要来了!!
考研大纲公布之后,同学们主要面临三个问题:
☆ 23考研难度会变大吗?☆ 23考研有什么新趋势?
☆ 考前100天备考规划怎么变?
虽然统考大纲每个科目都会有单独的一本书,大多数学校的书店和线上书店都能买到。但是考研大纲内容非常多,自己看性价比极低!不仅有可能找不到重点,还会浪费大量精力。
好轻松考研大纲解析峰会,指明你的前进方向!高效完成新大纲变更内容的对比学习,解决以上三大问题:
☆ 新大纲实时解读,帮助大家快速理解变动内容☆ 全科目教师阵容,不错过每一科重要的知识点
☆ 细调整备考规划,快速找到正确冲刺备考思路