南京邮电大学、中国药科大学、河海大学和江苏警官学院近期发布调剂工作通知,部分专业仍有缺额,符合条件的同学尽快填报!
PART ONE
根据2026年硕士研究生招生计划及一志愿考生拟录取情况,我校部分专业接收调剂考生,具体调剂名额以“全国硕士生招生复试调剂服务系统”(以下简称“全国调剂系统”)发布为准。

1.符合调入专业的报考条件。
2.初试成绩(含加分,下同)符合第 一志愿报考专业在调入地区的全国初试成绩基本要求。
3.原则上调剂考生第 一志愿专业与调入专业相同相近,或初试科目与调入专业初试科目相同相近。
4.第 一志愿报考工商管理、公共管理、旅游管理、工程管理、会计、图书情报、审计专业学位硕士的考生,在满足调入专业报考条件、且初试成绩同时符合调出专业和调入专业在调入地区的全国初试成绩基本要求的基础上,可申请相互调剂,但不得调入其他专业;其他专业考生也不得调入以上专业。
5.非全日制调剂专业接收报考学术学位和专业学位相同或相近专业的定向就业考生。原则上非全日制硕士研究生招收在职定向就业人员,录取前须提供在职定向证明材料。
6.一志愿报考非全日制专业学位考生不得申请调剂全日制专业学位专业。
1.所有符合条件的考生,须在全国调剂系统中学校设置的时间内填报调剂志愿。不在全国调剂系统申请调剂的考生,调剂申请无效。
2.学校通过全国调剂系统向调剂考生发送复试通知。考生须登录全国调剂系统接收调剂复试通知。
3.所有调剂考生须参加招生学院安排的调剂复试,复试前须完成心理测试和复试费用缴纳。考生综合成绩由初试成绩和复试成绩构成,具体见各学院公布的调剂及复试实施细则,录取时按照考生综合成绩从高到低依次录取。
4.学校通过全国调剂系统向拟录取的调剂考生发送拟录取通知,考生须登录全国调剂系统接收拟录取通知。
5.根据工作进展,学校拟分批次开启调剂系统。每批次开放时间不少于12小时。考生调剂志愿锁定时间不超过36小时。
1.学校可根据调剂报名情况和复试情况对各专业招生计划进行适当调整。
2.复试原则上采用现场复试方式,调剂复试根据实际情况也可采用网络远程复试方式,具体见各招生学院调剂考生复试录取工作实施细则。
3.非全日制专业学位研究生不调取档案、不安排住宿,且须遵守学校相关管理规定。
4.请考生密切关注学校和相关学院网站通知,查看调剂复试相关政策及安排。
PART TWO
1.复试形式:线上复试。
2.复试平台:腾讯会议。“主机位+辅机位”双机位模式。
3.复试时间:4月9日,具体安排见复试牵头学院官网通知。
各学科/类别(领域方向)对应的复试牵头学院表请查阅附件1.
请于4月9日前登录“中国药科大学研究生报考服务系统”(https://yzs.cpu.edu.cn/logon),报名项目栏目选择“硕士研究生复试录取”,用户名为准考证号(注意:在首 次登录前需修改密码,通过点击下方的“忘记密码”按钮,根据页面提示重新设置安全等级较高的密码后再登录),进入系统后选择“复试资格查询”栏目,在该栏目中完成下列工作:
1.点击复试缴费“前往付款”按钮,完成复试费缴纳工作,缴费标准为80元/生,支持微信、支付宝扫码支付。提醒:如遇网络波动,请勿重复缴费。
2.点击确认是否参加我校复试,认真核对报考信息及本人手机号(将用于接收我校短信平台通知,必须确保手机联系畅通),填写紧急联系人及联系电话(用于考生本人手机无法联系时备用)。
未在系统中确认参加复试及缴费的考生视为主动放弃,我校原则上不予安排其复试考核。已交纳复试费用者如因本人原因未参加复试,我校不予退费。
请考生按照要求准备以下材料清晰有效的扫描件,于4月9日前提交系统审核(系统操作流程同上,点击“前往上传报考资格材料”按钮)。
1.《中国药科大学2026年硕士研究生诚信复试承诺书》(打印后考生本人手写签字,扫描上传)
2.《中国药科大学考生思想政治表现、自然情况审查表》(可于4月16日前提交)
要求:应届生由考生就读学校所在院系的党组织或政治工作部门出具并盖章;社会考生由所在单位人事、政工部门出具并盖章;毕业后暂未工作的考生由档案所在单位出具并盖章。
3.本人初试准考证及有效居民身份证原件正反面
4.个人简历(限1页,应包含科研经历及获奖情况)
5.本科成绩单
6.学历证明材料
应届本科毕业生(含普通高校、成人高校、普通高校举办的成人高等学历教育应届本科毕业):上传学生证扫描件;
往届本科毕业生:学历学位证书和教育部学历证书电子注册备案表(或学历认证报告);
境外获得学历、学位的考生:须提交教育部留学服务中心出具的《国(境)外学历学位认证书》(以应届生身份报考的考生须于2026年入学前取得);
应届自学考试和网络教育本科生:须提交颁发毕业证书的省级高等教育自学考试办公室或高校出具的相关证明;
网上报名时未通过学历(学籍)校验:往届生提供《教育部学历证书电子注册备案表》、应届生提供《教育部学籍在线验证报告》。
7.科研经历等证明材料


PART THREE
根据学校2026年硕士研究生招生工作安排,现将2026年硕士研究生调剂安排公布如下。
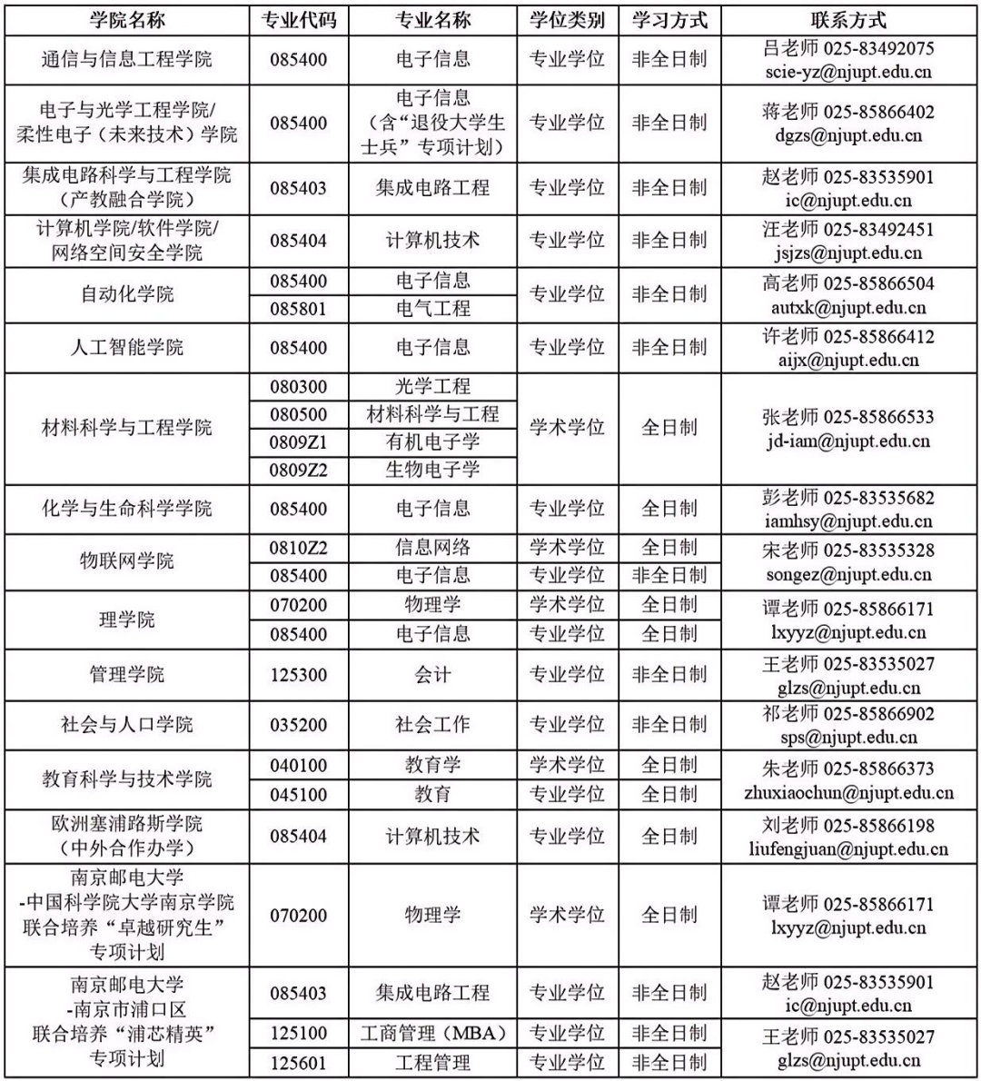
1.根据我校2026年硕士研究生一志愿复试情况,部分专业可以接收普通计划调剂,具体拟调剂计划和要求见各单位官网调剂通知(陆续公布),接收调剂专业见附表1.
2.我校“少数民族高层次骨干人才计划”拟调剂计划9名,其中新疆南疆高校教师专项4名(岩土工程或结构工程2名,土木水利2名),普通计划5名(不限定省份),接收调剂专业见附表2
3.我校“退役大学生士兵计划”拟调剂计划14名,接收调剂专业见附表3.
4.学校可根据调剂报名情况和复试情况对各专业招生计划进行适当调整。
1.符合河海大学招生简章中规定的调入专业的报考条件。
2.初试成绩须同时符合报考第 一志愿专业和调入专业A类考生全国初试成绩基本要求。
3.调入专业与第 一志愿报考专业相同相近或初试科目与调入专业初试科目相同相近。
4.全日制专业学位考生可申请调剂到相同或相近的非全日制专业学位专业,非全日制专业学位考生不可调入全日制专业学位专业。
5.第 一志愿报考工商管理、公共管理、会计、图书情报和工程管理专业学位硕士的考生,在满足调入专业报考条件、且初试成绩同时符合调出专业和调入专业的A类考生全国初试成绩基本要求的基础上,可申请相互调剂,但不得调入其他专业,其他专业的考生也不得调入以上专业。
6.报考法律(非法学)专业学位以外的考生不得调剂
到法律(非法学)专业学位。
7.报考“少数民族高层次骨干人才计划”的考生不得调剂到该计划以外录取;未报考的不得调剂到该计划录取。
8.报考“退役大学生士兵计划”的考生,申请调剂参照国家有关规定执行。
9.第 一志愿报考我校已参加第 一批复试但未合格的考生不得申请原专业或原单独排名方向调剂,须调剂到其他专业或单独排名方向。
10.同等学力考生申请调剂须以第 一作者身份在全国中文核心期刊发表过与报考专业相关的学术论文。
11.满足申请调剂专业的基本要求(详见中国研究生招生信息网“全国硕士研究生招生复试调剂服务系统”,以下简称“全国调剂系统”,https://yz.chsi.com.cn/yztj/和各单位官网陆续发布的相关工作通知)。
12.在“全国调剂系统”中已接收其他学校“待录取”的考生不得申请调剂我校。
13.原则上非全日制专业学位硕士研究生招收在职定向就业人员,录取前需签订定向培养协议。申请调剂非全日制专业学位考生录取后不转户口关系、不调个人档案,不参加奖助学金评定,且须遵守学校相关管理规定。
1.调剂系统开放时间:“全国调剂系统”将于北京时间2026年4月8日开通,我校调剂报名时间为北京时间2026年4月8日00:00-12:00(12小时),请有关考生及时关注报名。
2.所有申请调剂我校的考生(一志愿考生和非一志愿考生),须在规定时间内通过“全国调剂系统”申请,逾期或不通过“全国调剂系统”的视为无效申请
3.所有调剂考生均须参加申请调剂专业的复试,包含已参加过我校一志愿复试未录取申请调剂其他专业或单独排名方向的考生。调剂考生复试方式和复试内容依据《河海大学2026年硕士研究生复试录取工作办法》及各单位调剂复试细则执行。
4.已参加过我校一志愿复试合格因指标受限等未录取的全日制专业学位考生调剂同一单位同一专业(单独排名方向)非全日制专业学位,如果入围调剂复试名单,则以第 一志愿复试成绩为准,不再次参加复试。同一单位同一专业(单独排名方向)所有非全日制专业学位调剂考生的入学考试总成绩将从高到低排序。
5.入学考试总成绩由初试成绩和复试成绩相加计算所得。各单位研究生招生委员会根据调剂考生志愿情况和考生的初试与复试成绩,按入学考试总成绩排序,提出各专业建议录取名单。
6.请考生密切关注学校研究生院和申请调剂单位官网相关工作通知,查看调剂复试名单及复试相关工作安排。
7.未尽事宜按照上级部门文件、《河海大学2026年硕士研究生复试录取工作办法》《河海大学2026年硕士研究生招生简章和目录》及各单位调剂复试细则等执行。



PART FOUR
根据《教育部关于印发〈2026年全国硕士研究生招生工作管理规定〉的通知》(教学〔2025〕2号)相关规定,结合学校一志愿考生拟录取情况及招生计划数,现将学校2026年法律(法学)硕士研究生招生调剂工作有关事项公告如下:
2026年4月8日0:00-14:00
学校接收调剂专业为:035102法律(法学),拟调剂计划余额为15.
(一)符合调入专业的报考条件;
(二)初试成绩符合第 一志愿报考专业在调入地区的国家分数线;
(三)第 一志愿专业与调入专业相同;
(四)外语考试语种仅限英语。
符合报考条件的调剂考生在规定时间通过教育部“全国硕士生招生复试调剂服务系统”填报调剂志愿。调剂志愿在填报后36小时内锁定,不能修改,锁定时间结束后,系统自动解锁。
学校根据法律(法学)招生计划余额情况,从符合报考条件的考生中按照初试成绩择优遴选进入复试。
(一)复试形式和科目 法律(法学)的调剂复试形式、科目及参考书目请参照《关于我校2026年硕士研究生招生复试形式和复试参考书目的说明》。
(查询链接:https://zq.jspi.cn/yjs/info/1080/4945.htm)
(二)复试时间和地点 复试时间为2026年4月10日,具体安排如下:
4月10日9:00-11:00.报到、资格审查;
4月10日14:00-18:00.专业综合面试。
报到地点为江苏警官学院浦口校区图书馆一楼大厅(江苏省南京市浦口区石佛三宫48号)。
(三)调剂考生的复试资格审查、复试内容和合格标准、成绩计算方法、录取规则等详见《江苏警官学院2026年硕士研究生招生复试录取办法》相关内容。
学校2026年法律(法学)硕士研究生招生调剂复试工作,除以上公告内容外,其余要求均参照《江苏警官学院2026年硕士研究生招生章程》《江苏警官学院2026年硕士研究生招生复试录取办法》执行,请调剂考生认真阅读上述文件,提前做好复试各项准备。
调剂是一场信息战,也是一场时间战。把握住黄金窗口期,用好调剂系统,主动出击,你离上岸只差最后一步!
相关文章
热门项目
免费预约试听
热门活动