
作者:托福阅读 梁红旗
一、前言
随着疫情进一步得到控制以及疫苗的问世,2021年托福考试全国考点很多都已经恢复。今年上半年有29场托福考试,共搜集到214篇文章。笔者对这些文章进行了分类整理和统计,以期帮助同学们快速了解上半年趋势和高频话题,为后续备考指明方向。

图1 每月考试场次和阅读篇数
二、数据统计和分析
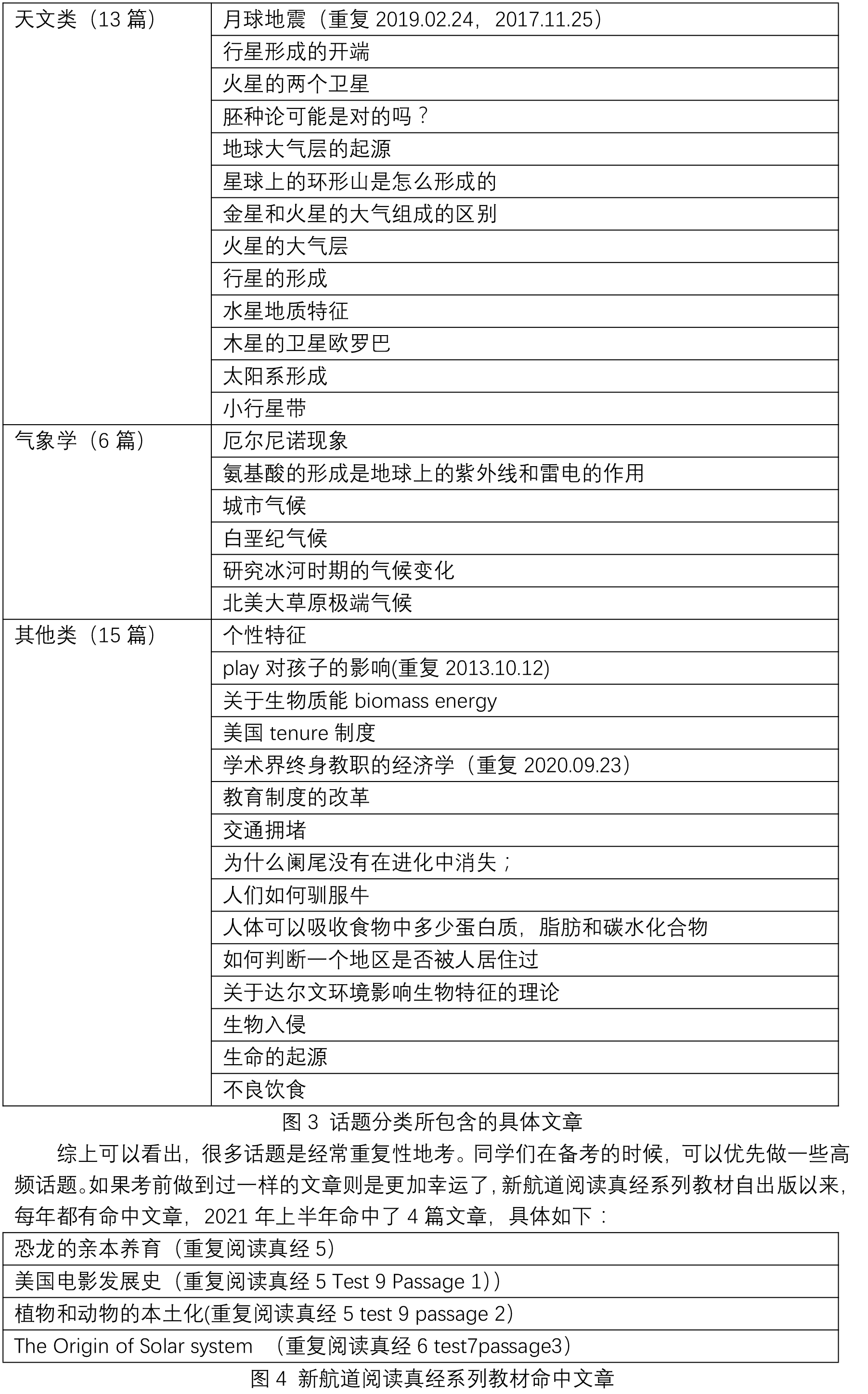
接下来笔者对以上214篇文章进行了常规分类话题统计:其中,动物类依然高居榜首,共51篇,接着是历史文化类32篇、艺术类24篇、经贸类24篇、地质类18篇、农业类16篇、植物类15篇、天文类13篇,气象类6篇、其他类(心理学、教育学、生理学、生命科学)15篇。
动物类中常考的动物是鸟类、海洋生物、温度调节、进化发展、生物节奏。艺术类经常探讨壁画、电影、建筑、艺术流派。经贸类主要围绕工业革命、某个地区经济发展或衰退原因、对外贸易等。历史文化类的比重在最近两年中有所上升,据同学们反映比较难以理解,尤其是理工科的同学;涉及的国家有古希腊古罗马、古埃及、美国和英国,涉及的内容有城市发展、国家变革、道路修建。地质类主要讨论板块运动、恐龙灭绝、冰川和水。农业类涉及到尼罗河对农业影响以及农业起源,还有游牧业向农业过渡。植物类一般围绕着植物的适应能力和植物与动物的关系。天文类依然特别喜欢考火星,其次有是行星的形成。气象类主要讲某个时期气候的变化。其他类涉及到了人类生理、美国教育制度和生命的起源。具体话题占比和所含篇目如下:







图3 话题分类所包含的具体文章
综上可以看出,很多话题是经常重复性地考。同学们在备考的时候,可以优先做一些高频话题。如果考前做到过一样的文章则是更加幸运了,新航道阅读真经系列教材自出版以来,每年都有命中文章,2021年上半年命中了4篇文章,具体如下:

图4 新航道阅读真经系列教材命中文章
另外,同学们也需要重视词汇题,因为相对来说词汇题是最容易得分且用时最少的题目。词汇题里面的单词经常反复出现,考前同学们可以重点再复习一遍,查漏补缺。笔者也总结了2021年上半年出过的词汇题,汇总如下:


图5 上半年词汇题汇总
三、备考建议
综上,可以看出阅读的重头戏依然是动物学,相对于其他话题,大部分同学在动物学表现良好。历史文化和艺术类最近两年比重上升,经常听到备考的同学说这几类文章做得不好。难点主要集中在两个方面:一,背景知识储备不足,常考的艺术流派、古希腊古罗马历史不太熟悉;二是上下句的同义替换比较多,同学们经常感觉做得云里雾里。解决方式是长线补充背景知识,可以看一些相关的纪录片或书籍,短期则是重点突破单词以及单词在文章场景中的意思,加强句子和句子之间关系的理解。
前期备考中可以先从话题入手,可以根据以上图表总结,选取与tpo对应的5篇文章,每个话题轮流过一遍。这种方式的练习有助于总结同类话题单词、快速获取背景知识。与此同时还需要精读做过的文章,尤其是要从错题分析、单词整理、长难句主干划分、段意总结四个方面进行。有了前期的积累,后期可以按照顺序逐步加大加快练习。






