
雅思口语评分标准都是什么?评分标准对你的作用是什么?如果你不知道,那你可能在雅思口语练习中还缺少一点针对性和方向性。下面新航道小编就为大家介绍一下雅思口语评分标准究竟是什么。
1、雅思口语评分标准
雅思口语有四项考查标准,分别是:Fluency and coherence(流利度与连贯度)、Lexical resource(词汇多样性)、Grammatical range and accuracy(语法多样性及准确性)、Pronunciation(发音)。
2、流利度与连贯度
流利度即保持说话的能力,包括考查你在表达中是否需要犹豫、自我纠正和重复说几遍才能继续往下说。
连贯度是指你的发音连贯性,主要是看你如何通过一些特定单词和短语将你想要表达的意思和想法连贯表达出来,并帮你顺畅承接到下一个主题。
一些常见能使你表达更为连贯的连接词包括:
First/ Second…
Moreover/ Furthermore/ In addition (to this)...
Especially/ Particularly...
Similarly/ Likewise...
However/ While/ Whereas...
Speaking of/ Regarding...
Well, I believe…
3、词汇多样性
这一项考官将会考查你是否有能力选择正确的单词和短语来清楚表达自己。这就包括:
单词——你使用的单词是否有助于清晰明了表达个人想法,是否易于理解,是否符合语境以及是否与主题相关。此外,还要考查你是否选择正确的单词形式(例如到底是用bored还是boring),以及是否正确使用词组固定搭配(例如environmental pollution这种固定词组)。
转述能力、英语习语和不太常用的高 级词汇——如果你想在雅思口语中拿到7分及以上,正确使用英语习语和不太常用的高 级词汇很重要。但这并不意味着你一定要去背诵大量奇词怪词,自然地在表达中使用这些习语和不常见高 级词汇是需要花时间练习的。
对大多数同学而言,更容易做到的是“转述能力”,即在无法想到正确的词或短语时,或是当你需要大量重复某个同样意思时,能够使用不同词汇来表达这个意思。
4、语法多样性及准确性
这项标准主要考察你能否正确使用简单句和复杂句结构,具体来说,你要做到:
句子的结构和变化——表达时不仅要会正确使用简单句结构(最常见的就是“主-谓-宾”、“主-谓-表”以及“There be”句型),还要适当结合复杂句结构(最常见的就是并列复杂句和从属复杂句)。
错误数量——尝试限制所犯的语法错误数量也很重要。在平时练习中要了解自己通常会犯的语法错误,并有意识避免,以确保表达时减少不必要的语法错误。
5、发音
这一项很多人都有误区,以为一定要像地道英音或美音,但实际并不是这样。发音这项主要是评估你表达的的内容有多容易理解,以及你表达时语音语调、抑扬顿挫、句子间停顿等是否自然。
所以在这项你的目标就是让考官能够听清你的表达并容易理解,以及在适当时候强调某些单词以表达你的观点和感受。当然拼错单词也会影响考官对你该项的评分。
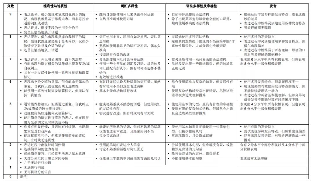
6、不同分数段口语评分标准

达到6分要达到什么水平
流利性与连贯性
表现出充分交流的意愿,但有时由于偶尔的重复、自我纠正或犹豫而缺乏连贯性;
能使用一系列连接词及语篇标记,但无法保持一贯恰当。
词汇多样性
有足以详尽讨论各种话题的词汇量,虽然有时使用不当但意思表达清晰;
基本上能成功地进行改述。
语法多样性及准确性
结合使用简单与复杂的句型,但灵活性有限;
使用复杂结构时经常出现错误,尽管这些错误极少造成理解困难。
发音
使用多种发音特点,但掌握程度不一;
展现出某些有效使用发音特点的能力,但不能持续表现这一能力;
表达过程中听者基本能理解,但部分单词或音发音不准确导致有时清晰度下降。
总的来说,达到6分水平,其实就是表达虽然有所卡壳,但在表达时问题基本都回答了,而且还有意识使用同义替换词、简单句和复杂句也有使用(虽然可能表达一复杂就出错,但不影响整体理解),以及发音有一定抑扬顿挫。
大家只要记住有以下几个关键要素:回答不跑题、使用同义替换词、简单句和复杂句结合使用、以及表达时有一定抑扬顿挫、发音尽量清晰,这样基本就能将6分稳稳握在手中了~






