
10月份的最后一场考试如期而至,10月27日的托福考试,学术类听力听得头晕,阅读篇幅增长,感觉比TPO还难,做题时间不够是真要命啊……
考试回忆在此,
看看都考了些什么吧!
Reading
本场考试的阅读部分,主要考了生物学、天文学和经济学等方面的内容。



Listening
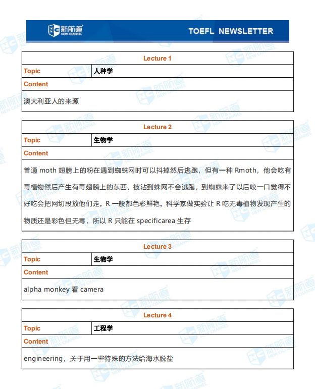
听力考试的lecture部分考了生物学、工程学和心理学等方面的内容。



Speaking

Writing
综合写作topic:
是否应该继续建EAS系统(一种帮助偏远地区人们更方便到飞机场的系统)
阅读部分:
1、可以让所有人都能公平到达 airport
2、是一个基本的经济来源
3、对政府来说不是负担,都是小飞机
听力部分反驳:
1、花的时间其实差不多
2、的人出去到大城市找工作,应该把钱花在教育上
3、小飞机大多不生产所以要钱修理找替代品
独立写作话题:
城市的发展对社会发展有积极作用吗?







