新航道 - 用心用情用力做教育!
搜课程
搜老师
暂无结果,换个关键词试试~
咨询热线:400-011-8885
投诉电话:400-097-9266
AI客服 精准解答您的学习规划问题
首页
雅思
托福
A-Level
留学预备
SAT
OSSD
AP
GRE/GMAT
出国留学
考研
课程中心
师资团队
关于我们
新航道
资讯
托福
托福机经
正文
2018年3月31日托福考试回忆
2018-04-03 浏览:71 来源:新航道官网
免费咨询热线:400-011-8885
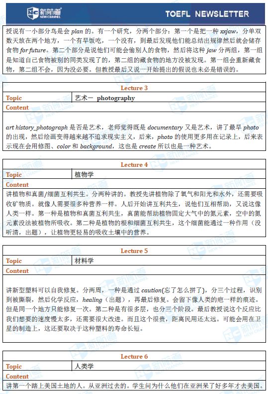
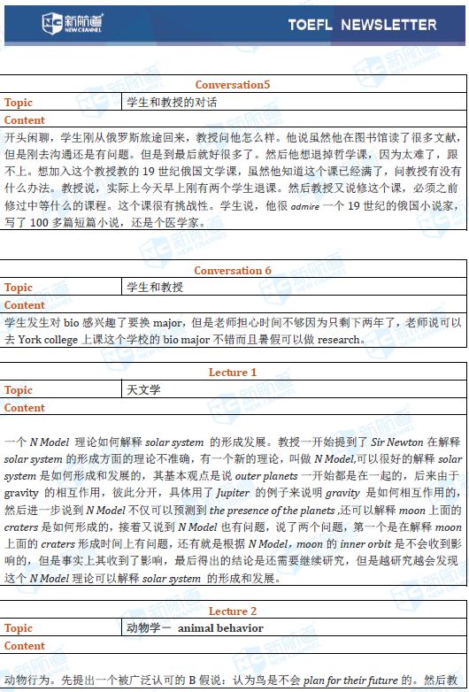
各位同学们~2018.3.31 的托福考试回忆来了!
以上就是小编为烤鸭们整理的
托福考试
回忆啦~更多精彩内容,敬请关注
新航道托福考试频道
。这里有更全面的备考资讯和托福新闻动态!
上一篇:
化繁为简 ——三步玩转托福口语 TASK 6
下一篇:
2018 GMAT重大改革!考试时间缩短30分钟!
相关文章
托福综合
|
托福和雅思有什么区别?科普
托福问答
|
托福为什么那么贵?
托福综合
|
托福网考考试如何准备?
托福问答
|
托福102分相当于雅思多少分
托福问答
|
托福词汇怎么背呢?技巧分享
托福综合
|
托福雅思满分多少?满分9分/121分标准
托福综合
|
托福考试太紧张怎么减轻压力?
托福综合
|
托福网考注意事项是什么?
托福问答
|
托福考试完有证书吗?成绩单
托福综合
|
托福雅思高中生能考吗?
版权及免责声明
1.本网站所有原创内容(文字、图片、视频等)版权归新航道国际教育集团所有。未经书面授权,禁止任何形式的复制、转载或商用,违者将依法追究法律责任。本网站部分内容来源于第三方,转载仅为信息分享,不代表新航道观点,转载时请注明原始出处,并自行承担版权责任。
2.本网站内容仅供参考,不构成任何决策依据,用户应独立判断并承担使用风险,新航道不对内容的准确性、完整性负责,亦不承担因使用本网站内容而引发的任何直接或间接损失。
3.如涉及版权问题或内容争议,请及时与我们联系,电话:400-011-8885。
热门文章推荐
#
亚洲留学
|
上海交通大学世界排名:解析
#
留学综合
|
国外最好的大学排名是哪所?
#
澳大利亚留学
|
去澳大利亚留学好吗深度评测
#
大学资讯
|
2026胡润报告:高净值家庭留学选择,正在“重新洗牌”
#
留学综合
|
去日本留学的费用详解
#
留学综合
|
别被学费劝退!港八大奖助一体,全方位资金支持体系
#
考研综合
|
考研复试线是怎么划的?
#
留学院校
|
美国库克大学怎么样?真实评价
#
加拿大留学
|
2026加拿大读研还香吗?硬核优势一次讲透!
#
考研综合
|
考研复试看什么?
课程推荐
托福80分预备精讲班(L3+A+B)04000079副本
面谈
托福1对1单科提分班(5分)
面谈
托福1对1提分班(25分)
面谈
托福1对1提分班(20分)
面谈
托福1对1提分班(15分)
面谈
内容找不到了
回到首页
资料下载
手机号:
验证码:
获取验证码
立即下载