
在“屠鸭界”有这样的一群宝宝
他们有着“惊人“的雅思分数
他们是各大争抢的”香饽饽“
他们是很多人的在英语学习路上
所羡慕的对象,追赶的榜样
但其实大家要知道的是:
雅思分数不仅仅是一份成绩单
更是你英语能力水平的证明

雅思考试(国际英语语言测试系统)是英语交际能力的测试,对英语能力进行全方位考察-阅读,写作,听力和口语,它的设计意图是要反映你在国外新的生活环境中使用英语进行学习,工作和休闲的能力。雅思考试评分的不同等级意义如下:
9分 导师水平
接近母语为英语人士水平
具有完全的英语运用能力,做到适当、精确、流利并能完全理解语言。
8分 水平
非常流利,基本没有错误
能将英语运用自如,只是有零星的错误或用词不当。在不熟悉语境下可能出现误解,可将复杂细节的争论掌握的相当好。
7分 良好水平
流利,准确,偶有错误
能有效运用英语,虽然偶尔出现不准确、不适当和误解。大致可将复杂的英语掌握的不错,也能理解详细的推理。
6分 合格水平
能够较流利使用英语
大致能有效运用英语,虽然有不准确、不适当和误解发生但能使用并理解比较复杂的英语,特别是在熟悉的语境下。
5分 基础水平
基本掌握英语,能进行日常交流
可部分运用英语,在大多数情况下可明白大致的意思。虽然经常出现错误,但在经常涉及的领域内可应付基本的沟通。
4分 有限水平
有较多错误,但能表达基本意思
只限在熟悉的状况下有基本的理解力,在理解与表达上常发生问题,无法使用复杂英语。
3分 极有限水平
可进行简单沟通
在极熟悉的情况下也只能进行一般的沟通,频繁发生沟通障碍。
2分 初学水平
掌握简单词组
除非在熟悉的语境下,几乎只能使用孤立单词或短句表达最基本的信息,不能达成有效沟通。难以听懂或者看懂英语。
1分 不懂英语
掌握个别单词,几乎无法交流
最多能说出个别单词,根本无法用英语沟通。
因此,为了让小伙伴们更好地理解雅思分数所对应的语言能力,以便有针对性地提升英语水平,雅思官方近日做出了如下改变:
从即日起, 雅思考试在线查分系统将新增成绩描述及提升建议。
成绩描述及提升建议将根据每位考生听说读写四个单项分数分别给出对应的语言能力描述,并就如何改进提供建议。
大家在成绩发布后登录雅思报名网站查询成绩时,点击“雅思考试成绩描述及提升建议”即可查看对应的成绩描述及提升建议,也可以下载保存或打印PDF版本以供参考。
*成绩描述及提升建议适用于雅思考试(IELTS)和用于英国签证及移民的雅思考试(IELTS for UKVI)。
英国文化教育协会
2017年9月30日
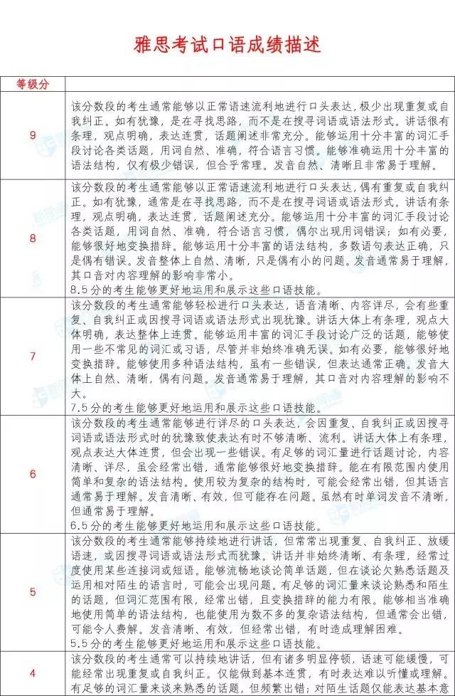
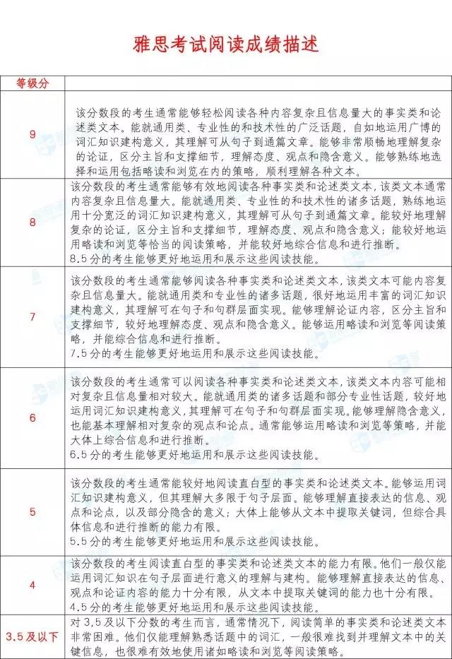
此外,大家还可以通过以下图片了解听说读写四个单项的分数所对应的语言能力描述以便更好地理解雅思分数所对应的语言能力。
雅思考试听力成绩描述

雅思考试口语成绩描述


雅思考试阅读成绩描述

雅思考试写作成绩描述








